
Identification and Characterization of Breakpoints and Mutations on Drosophila melanogaster Balancer Chromosomes
Highlights
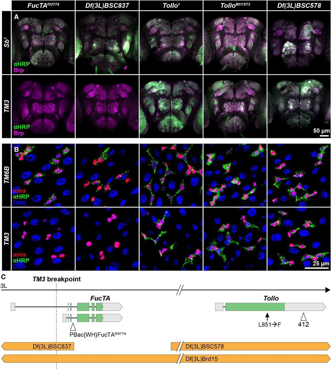
In a collaboration with Bloomington Drosophila Stock Center (BDSC), we demonstrated that a breakpoint in p53 causes loss of radiation-induced apoptosis and a breakpoint in Fucosyltransferase A causes loss of fucosylation in nervous and intestinal tissue. Here is the abstract of the manuscript:
Abstract
Balancers are rearranged chromosomes used in Drosophila melanogaster to maintain deleterious mutations in stable populations, preserve sets of linked genetic elements and construct complex experimental stocks. Here, we assess the phenotypes associated with breakpoint-induced mutations on commonly used third chromosome balancers and show remarkably few deleterious effects. We demonstrate that a breakpoint in p53 causes loss of radiation-induced apoptosis and a breakpoint in Fucosyltransferase A causes loss of fucosylation in nervous and intestinal tissue—the latter study providing new markers for intestinal cell identity and challenging previous conclusions about the regulation of fucosylation. We also describe thousands of potentially harmful mutations shared among X or third chromosome balancers, or unique to specific balancers, including an Ankyrin 2 mutation present on most TM3 balancers, and reiterate the risks of using balancers as experimental controls. We used long-read sequencing to confirm or refine the positions of two inversions with breakpoints lying in repetitive sequences and provide evidence that one of the inversions, In(2L)Cy, arose by ectopic recombination between foldback transposon insertions and the other, In(3R)C, cleanly separates subtelomeric and telomeric sequences and moves the subtelomeric sequences to an internal chromosome position. In addition, our characterization of In(3R)C shows that balancers may be polymorphic for terminal deletions. Finally, we present evidence that extremely distal mutations on balancers can add to the stability of stocks whose purpose is to maintain homologous chromosomes carrying mutations in distal genes. Overall, these studies add to our understanding of the structure, diversity and effectiveness of balancer chromosomes.
Further Reading
If you are interested, please read the full story that is freely available here.
Cite this work
Miller DE, Kahsai L, Buddika K, Dixon MJ, Kim BY, Calvi BR, Sokol NS, Hawley RS, Cook KR. Identification and Characterization of Breakpoints and Mutations on Drosophila melanogaster Balancer Chromosomes. G3 (Bethesda). 2020 Nov 5;10(11):4271-4285. doi: 10.1534/g3.120.401559. PMID: 32972999; PMCID: PMC7642927.